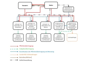
Responsibility in regards to health and safety
Every person in working life assumes responsibility for occupational health and safety. The legal requirements for occupational health and safety are specified in the occupational health and safety laws. Anyone who issues instructions is therefore a manager and is responsible for their employees in the relevant area of responsibility.
Managers are responsible for ensuring that all employees in their areas comply with the rules on occupational health and safety. This includes, for example
Overall, the necessary protective measures must be defined and implemented; any shortcomings must be rectified.